Задание 721 - ГДЗ Геометрия 7-9 класс. Атанасян. Учебник

Старая и новая редакции

Вернуться к содержанию учебника

718 719 720 721 722 723 724

Вопрос

Выберите год учебника

№721 учебника 2013-2022 (стр. 186):

Докажите, что если в прямоугольник можно вписать в окружность, то этот прямоугольник - квадрат.


№721 учебника 2023-2026 (стр. 187):

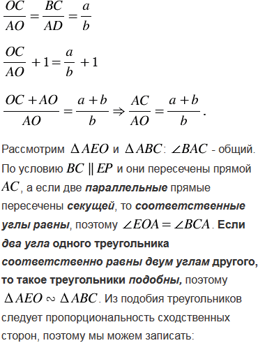
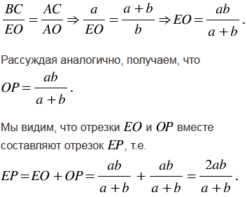
Отрезок с концами на боковых сторонах трапеции параллелен её основаниям и проходит через точку пересечения диагоналей. Найдите длину этого отрезка, если основания трапеции равны и .

Подсказка

№721 учебника 2013-2022 (стр. 186):

Вспомните:

  1. Какая фигура называется прямоугольником.
  2. Какая фигура называется квадратом.
  3. Какая окружность называется вписанной.

№721 учебника 2023-2026 (стр. 187):

Вспомните:

  1. Что такое отрезок.
  2. Какие отрезки называются пропорциональными.
  3. Что такое трапеция.
  4. Что такое треугольник.
  5. Какие треугольники называются подобными.
  6. Первый признак подобия треугольников.
  7. Теорему о соответственных углах.
  8. Теорему о накрест лежащих углах.

Ответ

№721 учебника 2013-2022 (стр. 186):


№721 учебника 2023-2026 (стр. 187):


Вернуться к содержанию учебника