Вернуться к содержанию учебника
Выберите год учебника
№879 учебника 2013-2022 (стр. 217):
Точки В1 и С1 - середины дуг АВ и АС (рис. 271). Докажите, что АМ = AN.

№879 учебника 2023-2026 (стр. 219):
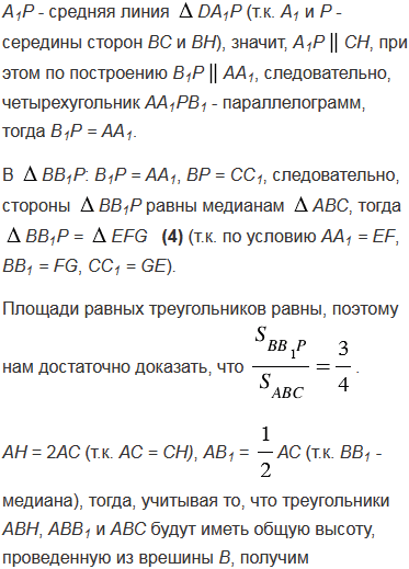
Стороны треугольника ЕFG соответственно равны медианам треугольника АВС. Докажите, что
.
№879 учебника 2013-2022 (стр. 217):
Вспомните:
№879 учебника 2023-2026 (стр. 219):
Вспомните:
Вернуться к содержанию учебника