Задание 883 - ГДЗ Геометрия 7-9 класс. Атанасян. Учебник

Старая и новая редакции

Вернуться к содержанию учебника

880 881 882 883 884 885 886

Вопрос

Выберите год учебника

№883 учебника 2013-2022 (стр. 217):

Отрезок АВ является диаметром окружности с центром О. На каждом радиусе ОМ окружности отложен от центра О отрезок, равный расстоянию от конца М этого радиуса до прямой АВ. Найдите множество концов построенных таким образом отрезков.


№883 учебника 2023-2026 (стр. 220):

Точка С лежит на отрезке АВ. Постройте точку D прямой АВ, не лежащую на отрезке АВ, так, чтобы . Всегда ли задача имеет решение?

Подсказка

№883 учебника 2013-2022 (стр. 217):

Вспомните:

  1. Что такое окружность.
  2. Что такое радиус и диаметр.
  3. Какой угол называется вписанным и его свойства.
  4. Что такое треугольник.
  5. Какие треугольники являются равными.
  6. Первый признак равенства треугольников.
  7. Что называется расстоянием от точки до прямой.

№883 учебника 2023-2026 (стр. 220):

Вспомните:

  1. Что такое прямая, отрезок.
  2. Что такое луч.
  3. Какие прямые называются параллельными.

Ответ

№883 учебника 2013-2022 (стр. 217):


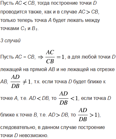
№883 учебника 2023-2026 (стр. 220):


Вернуться к содержанию учебника