Задание 894 - ГДЗ Геометрия 7-9 класс. Атанасян. Учебник

Старая и новая редакции

Вернуться к содержанию учебника

891 892 893 894 895 896 897

Вопрос

Выберите год учебника

№894 учебника 2013-2022 (стр. 218):

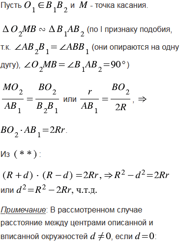
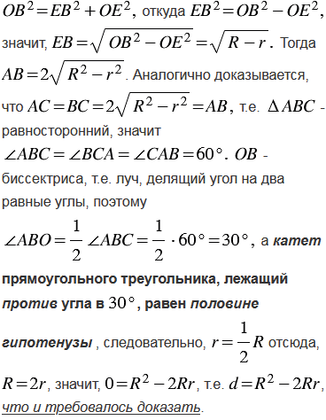
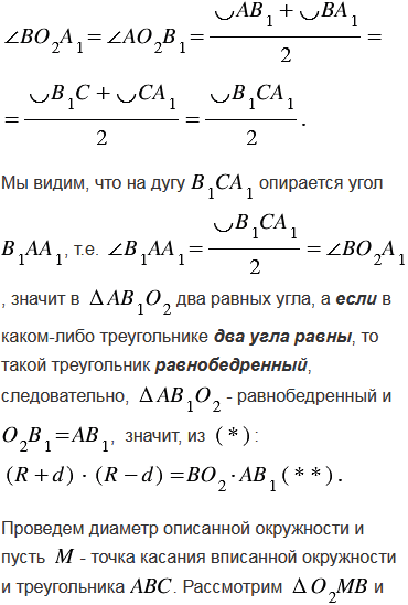
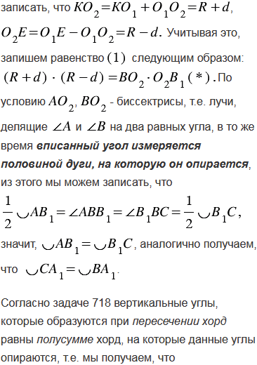
Докажите, что в любом треугольнике радиус R описанной окружности, радиус r вписанной окружности и расстояние d между центрами этих окружностей связаны равенством d2 = R2 - 2Rr (формула Эйлера).


№894 учебника 2023-2026 (стр. 220):

Пусть точки С1, А1 и В1 лежат соответственно на сторонах АВ, ВС и АС треугольника АВС или их продолжениях. Докажите, что если , то прямые АА1, ВВ1 и СС1 пересекаются в одной точке (теорема, обратная теореме Чевы).

Подсказка

№894 учебника 2013-2022 (стр. 218):

Вспомните:

  1. Что такое треугольник.
  2. Какой треугольник называется равнобедренным.
  3. Свойства равнобедренных треугольников.
  4. Что такое биссектриса треугольника.
  5. Что такое окружность.
  6. Какая окружность называется описанной.
  7. Какая окружность называется вписанной.
  8. Теорему о произведении отрезков пересекающихся хорд.

№894 учебника 2023-2026 (стр. 220):

Вспомните:

  1. Что такое треугольник.
  2. Взаимно обратные дроби.

Ответ

№894 учебника 2013-2022 (стр. 218):


№894 учебника 2023-2026 (стр. 220):


Вернуться к содержанию учебника