Задание 895 - ГДЗ Геометрия 7-9 класс. Атанасян. Учебник

Старая и новая редакции

Вернуться к содержанию учебника

892 893 894 895 896 897 898

Вопрос

Выберите год учебника

№895 учебника 2013-2022 (стр. 218):

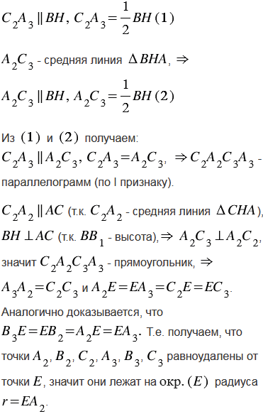
Для неравностороннего треугольника АВС точка О является центром описанной окружности, Н - точка пересечения прямых, содержащих высоты АА1, ВВ1 и СС1, точки А2, В2, С2 - середины отрезков АН, ВН, СН, а точки А3, В3, С3 - середины сторон треугольника АВС. Докажите, что точки А1, В1, С1, А2, В2, С2, А3, В3, С3 лежат на одной окружности (окружность Эйлера).


№895 учебника 2023-2026 (стр. 221):

На катетах АС и ВС прямоугольного треугольника АВС внешним образом построены квадраты АСFK и BCDE, СН — высота треугольника АВС. Докажите, что прямые СН, ВK и АЕ пересекаются в одной точке.

Подсказка

№895 учебника 2013-2022 (стр. 218):

Вспомните:

  1. Что такое треугольник.
  2. Что такое средняя линия треугольника.
  3. Что такое параллелограмм.
  4. Признаки параллелограмма.
  5. Что такое прямоугольник.
  6. Что такое диагональ.
  7. Что такое окружность.
  8. Какая окружность называется описанной.
  9. Какой угол называется вписанным.

№895 учебника 2023-2026 (стр. 221):

Вспомните:

  1. Какой треугольник называют прямоугольным.
  2. Что называют высотой треугольника.
  3. Что такое квадрат.
  4. Среднее пропорциональное.
  5. Какие углы называют вертикальными, их свойство.
  6. Какие углы называют накрест лежащими.
  7. Теорему о накрест лежащих углах.
  8. Какие треугольники называют подобными.
  9. Первый признак подобия треугольников.

Ответ

№895 учебника 2013-2022 (стр. 218):


№895 учебника 2023-2026 (стр. 221):


Вернуться к содержанию учебника