Задание 980 - ГДЗ Геометрия 7-9 класс. Атанасян. Учебник

Старая и новая редакции

Вернуться к содержанию учебника

977 978 979 980 981 982 983

Вопрос

Выберите год учебника

№980 учебника 2013-2022 (стр. 242):

Напишите уравнения прямых, содержащих стороны ромба, диагонали которого равны 10 см и 4 см, если известно, что его диагонали лежат на осях координат.


№980 учебника 2023-2026 (стр. 243):

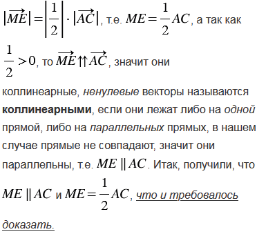
Докажите теорему о средней линии треугольника (п. 69) с помощью векторного метода.

Подсказка

№980 учебника 2013-2022 (стр. 242):

Вспомните:

  1. Что такое прямая.
  2. Что такое параллелограмм.
  3. Что такое ромб.
  4. Что такое система координат.
  5. Как определить координаты точки.
  6. Что называется уравнением линии.
  7. Какой вид имеет уравнение прямой.

№980 учебника 2023-2026 (стр. 243):

Вспомните:

  1. Что такое треугольник.
  2. Что такое средняя линия треугольника.
  3. Что такое вектор.
  4. Как найти разность векторов.

Ответ

№980 учебника 2013-2022 (стр. 242):


№980 учебника 2023-2026 (стр. 243):


Вернуться к содержанию учебника