Задание 975 - ГДЗ Геометрия 7-9 класс. Атанасян. Учебник. Страница 242

Старая и новая редакции

Вернуться к содержанию учебника

972 973 974 975 976 977 978

Вопрос

Выберите год учебника

№975 учебника 2013-2022 (стр. 242):

Найдите координаты точек пересечения прямой с осями координат. Начертите эту прямую.


№975 учебника 2023-2026 (стр. 242):

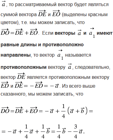
Точка О - середина медианы EG треугольника DEF. Выразите вектор через векторы = и = .

Подсказка

№975 учебника 2013-2022 (стр. 242):

Вспомните:

  1. Что такое прямая.
  2. Что такое система координат.
  3. Как определить координаты точки.
  4. Что называется уравнением линии.
  5. Какой вид имеет уравнение прямой.

№975 учебника 2023-2026 (стр. 242):

Вспомните:

  1. Что такое треугольник.
  2. Что такое медиана.
  3. Что такое вектор.
  4. Применение векторов к решению задач.

Ответ

№975 учебника 2013-2022 (стр. 242):


№975 учебника 2023-2026 (стр. 242):


Вернуться к содержанию учебника