Задание 1069 - ГДЗ Геометрия 7-9 класс. Атанасян. Учебник

Старая и новая редакции

Вернуться к содержанию учебника

1066 1067 1068 1069 1070 1071 1072

Вопрос

Выберите год учебника

№1069 учебника 2013-2022 (стр. 268):

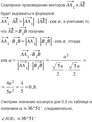
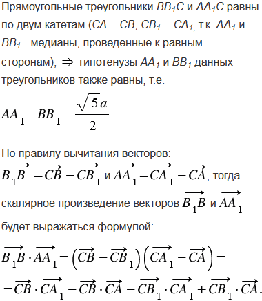
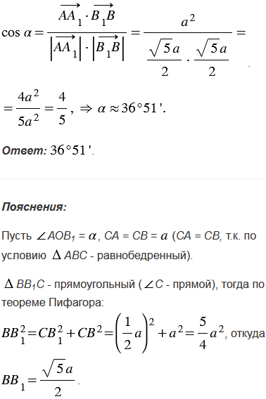
В прямоугольном равнобедренном треугольнике проведены медианы из вершин острых углов. Найдите острый угол между этими медианами.


№1069 учебника 2023-2026 (стр. 265):

Даны две точки А и В. Найдите множество всех точек, для каждой из которых расстояние от точки А в 2 раза больше расстояния от точки В.

Подсказка

№1069 учебника 2013-2022 (стр. 268):

Вспомните:

  1. Какой треугольник называется прямоугольным, какой равнобедренным.
  2. Что такое медиана треугольника.
  3. Какой угол называется острым.
  4. Как найти скалярное произведение векторов.
  5. Теорему Пифагора.
  6. Какие векторы называются равными.
  7. Теорему о накрест лежащих углах.
  8. Признаки равенства прямоугольных треугольников.
  9. Правило вычитания векторов.
  10. Что такое угол между векторами.

№1069 учебника 2023-2026 (стр. 265):

Вспомните:

  1. Что такое окружность.
  2. Что такое система координат.
  3. Как определить координаты точки.
  4. Что называется уравнением линии.
  5. Какой вид имеет уравнение окружности.

Ответ

№1069 учебника 2013-2022 (стр. 268):


№1069 учебника 2023-2026 (стр. 265):

Решение задачи приведено в учебнике.


Вернуться к содержанию учебника