Задание 1076 - ГДЗ Геометрия 7-9 класс. Атанасян. Учебник. Страница 269

Старая и новая редакции

Вернуться к содержанию учебника

1073 1074 1075 1076 1077 1078 1079

Вопрос

Выберите год учебника

№1076 учебника 2013-2022 (стр. 269):

Диагонали параллелограмма взаимно перпендикулярны. Докажите, что этот параллелограмм является ромбом.


№1076 учебника 2023-2026 (стр. 269):

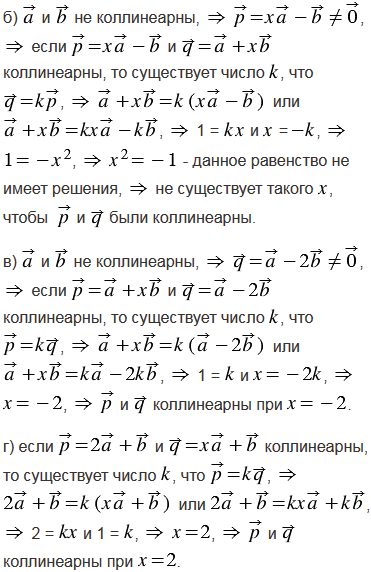
Векторы и не коллинеарны. Найдите такое число (если это возможно), чтобы векторы и были коллинеарны:

а) ;

б) ;

в) ;

г) .

Подсказка

№1076 учебника 2013-2022 (стр. 269):

Вспомните:

  1. Какой четырехугольник называется параллелограммом, какой ромбом.
  2. Какие прямые называются перпендикулярными.
  3. Что такое диагональ многоугольника.
  4. Какой треугольник называется равнобедренным.
  5. Свойства равнобедренного треугольника.
  6. Что такое медиана и высота треугольника.

№1076 учебника 2023-2026 (стр. 269):

Вспомните:

  1. Что такое вектор.
  2. Какие векторы называются коллинеарными.
  3. Лемму о коллинеарных векторах.

Ответ

№1076 учебника 2013-2022 (стр. 269):


№1076 учебника 2023-2026 (стр. 269):


Вернуться к содержанию учебника