Задание 1117 - ГДЗ Геометрия 7-9 класс. Атанасян. Учебник

Старая и новая редакции

Вернуться к содержанию учебника

1114 1115 1116 1117 1118 1119 1120

Вопрос

Выберите год учебника

№1117 учебника 2013-2022 (стр. 283):

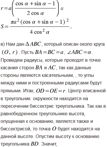
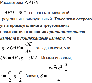
Найдите площадь круга, вписанного: а) в равносторонний треугольник со стороной ; б) в прямоугольный треугольник с катетом и прилежащим к нему острым углом ; в) в равнобедренный треугольник с боковой стороной и углом , противолежащим основанию; г) в равнобедренную трапецию с большим основанием и острым углом .


№1117 учебника 2023-2026 (стр. 282):

В параллелограмме АВСD известно, что АD = м, ВD = 4,4 м, А = 22030'. Найдите ВDС и  DВС.

Подсказка

№1117 учебника 2013-2022 (стр. 283):

Вспомните:

  1. Что такое треугольник.
  2. Какие треугольники называются подобными.
  3. Первый признак подобия треугольников.
  4. Какой треугольник называется прямоугольным.
  5. Теорема Пифагора.
  6. Какой треугольник называется равнобедренным.
  7. Свойства равнобедренного треугольника.
  8. Что такое трапеция.
  9. Что такое синус, косинус и тангенс.
  10. Что такое окружность.
  11. Что такое круг.
  12. Какую окружность называют вписанной.
  13. Как найти площадь круга.

№1117 учебника 2023-2026 (стр. 282):

Вспомните:

  1. Какой четырехугольник называется параллелограммом.
  2. Теорему о сумме углов треугольника.
  3. Теорему синусов.

Ответ

№1117 учебника 2013-2022 (стр. 283):


№1117 учебника 2023-2026 (стр. 282):


Вернуться к содержанию учебника