Задание 1152 - ГДЗ Геометрия 7-9 класс. Атанасян. Учебник

Старая и новая редакции

Вернуться к содержанию учебника

1149 1150 1151 1152 1153 1154 1155

Вопрос

Выберите год учебника

№1152 учебника 2013-2022 (стр. 293):

Докажите, что при движении: а) параллелограмм отображается на параллелограмм; б) трапеция отображается на трапецию; в) ромб отображается на ромб; г) прямоугольник отображается на прямоугольник, а квадрат - на квадрат.


№1152 учебника 2023-2026 (стр. 292):

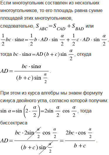
Найдите биссектрису АD треугольника АВС, если А = , АВ = , АС = .

Подсказка

№1152 учебника 2013-2022 (стр. 293):

Вспомните:

  1. Что такое прямая.
  2. Какие прямые называются параллельными.
  3. Что такое треугольник.
  4. Что такое параллелограмм.
  5. Что такое трапеция.
  6. Что такое ромб и квадрат.
  7. Что такое прямоугольник.
  8. Что такое отображение.
  9. Что такое движение.

№1152 учебника 2023-2026 (стр. 292):

Вспомните:

  1. Что такое треугольник.
  2. Что такое биссектриса.
  3. Теорему о площади треугольника.
  4. Свойства площадей.

Ответ

№1152 учебника 2013-2022 (стр. 293):


№1152 учебника 2023-2026 (стр. 292):


Вернуться к содержанию учебника