Задание 1317 - ГДЗ Геометрия 7-9 класс. Атанасян. Учебник. Страница 345

Старая и новая редакции

Вернуться к содержанию учебника

1314 1315 1316 1317 1318 1319 1320

Вопрос

№1317 учебника 2023-2026 (стр. 345):

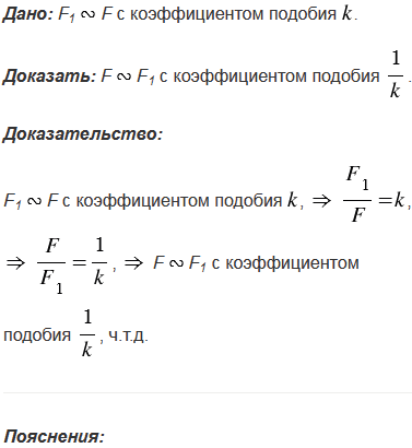
Докажите, что если F1F с коэффициентом , то FF1 с коэффициентом .

Подсказка

№1317 учебника 2023-2026 (стр. 345):

Вспомните, какие фигуры называют подобными.

Ответ

№1317 учебника 2023-2026 (стр. 345):


Вернуться к содержанию учебника