Вернуться к содержанию учебника
№1350 учебника 2023-2026 (стр. 355):
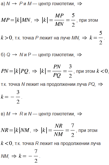
гомотетии, если известно, что: а) точка N переходит в точку P и M — центр гомотетии; б) точка Q переходит в точку N и P — центр гомотетии; в) точка M переходит в точку R и N — центр гомотетии; г) точка M переходит в точку Q и R — центр гомотетии. 
Рис. 417
№1350 учебника 2023-2026 (стр. 355):
Вспомните, что называют гомотетией, коэффициент гомотетии.
Вернуться к содержанию учебника