Задание 1347 - ГДЗ Геометрия 7-9 класс. Атанасян. Учебник. Страница 355

Старая и новая редакции

Вернуться к содержанию учебника

1344 1345 1346 1347 1348 1349 1350

Вопрос

№1347 учебника 2023-2026 (стр. 355):

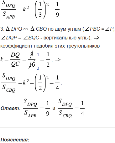
На рисунке 416 ABCD параллелограмм. По данным этого рисунка найдите отношение площадей: а) треугольников DPQ и APB; б) треугольников DPQ и СBQ.

 

           Рис. 416

Подсказка

№1347 учебника 2023-2026 (стр. 355):

Вспомните:

  1. Что называют параллелограммом.
  2. Что называют треугольником.
  3. Какие треугольники называют подобными.
  4. Отношение площадей подобных треугольников.
  5. Какие прямые называют параллельными.
  6. Теорему о соответственных углах.
  7. Теорему о накрест лежащих углах.
  8. Первый признак подобия треугольников.
  9. Какие углы называют вертикальными.

Ответ

№1347 учебника 2023-2026 (стр. 355):


Вернуться к содержанию учебника