Вернуться к содержанию учебника
Выберите год учебника
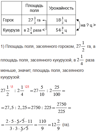
№2.286 учебника 2023-2026 (стр. 83):
Урожайность гороха составила
ц с га, а кукурузы -
ц с га. На сколько центнеров больше собрали кукурузы, если площадь поля, засеянного горохом,
га, а площадь поля, засеянного кукурузой, в
раза меньше?
№2.286 учебника 2021-2022 (стр. 78):
Выполните умножение:

№2.286 учебника 2023-2026 (стр. 83):
Вспомните:
№2.286 учебника 2021-2022 (стр. 78):
Вспомните:
№2.286 учебника 2023-2026 (стр. 83):








№2.286 учебника 2021-2022 (стр. 78):

Пояснения:
Чтобы выполнить умножение смешанных чисел, нужно записать эти числа в виде неправильных дробей, а затем воспользоваться правилом умножения дробей, согласно которому произведением двух дробей является дробь, числитель которой равен произведению числителей, а знаменатель - произведению знаменателей.
Чтобы преобразовать смешанное число в неправильную дробь, надо целую часть числа умножить на знаменатель дробной части и к полученному произведению прибавить числитель дробной части; эту сумму записать как числитель неправильной дроби, а в ее знаменатель записать знаменатель дробной части смешанного числа.
Чтобы вычисления были проще, не надо перемножать сразу, лучше сделать это после сокращения.
Сократить дробь - значит, разделить ее числитель и знаменатель на одно и то же число (наибольший общий делитель).
Если при вычислениях получилась неправильная дробь, преобразуем ее в смешанное число. Чтобы неправильную дробь, числитель которой нацело не делится на знаменатель, преобразовать в смешанное число, надо числитель разделить на знаменатель; полученное неполное частное записать как целую часть смешанного числа, а остаток - как числитель его дробной части.
Вернуться к содержанию учебника