Задание 5.495 - ГДЗ Математика 5 класс. Виленкин, Жохов. Учебник часть 2. Страница 80

Старая и новая редакции

Вернуться к содержанию учебника

5.492 5.493 5.494 5.495 5.496 5.497 5.498

Вопрос

№5.495 учебника 2023-2026 (стр. 80):

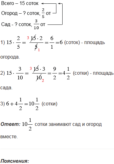
Дачный участок имеет площадь 15 соток. Из них занимает огород, а - сад. Какую площадь занимают сад и огород вместе?

Подсказка

№5.495 учебника 2023-2026 (стр. 80):

Вспомните:

  1. Как найти дробь от числа, умножение обыкновенных дробей.
  2. Сокращение дробей.
  3. Неправильные дроби.
  4. Деление и дроби.
  5. Деление с остатком.
  6. Смешанные числа, действия с ними.

Ответ

№5.495 учебника 2023-2026 (стр. 80):


Вернуться к содержанию учебника