Задание 1248 - ГДЗ Геометрия 7-9 класс. Атанасян. Учебник

Старая и новая редакции

Вернуться к содержанию учебника

1246 1247 1248 1248 1249 1250 1251

Вопрос

Выберите год учебника

№1248 учебника 2013-2022 (стр. 329):

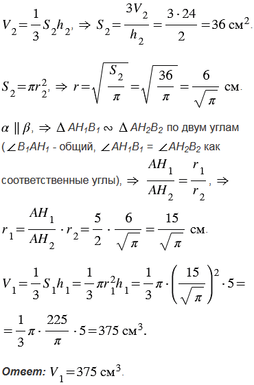
Высота конуса равна 5 см. На расстоянии 2 см от вершины его пересекает плоскость, параллельная основанию. Найдите объем этого конуса, если объем отсекаемого от него конуса равен 24 см3.


№1248 учебника 2023-2026 (стр. 319):

АВС и А1В1С1 - произвольные треугольники. Докажите, что существует не более одного движения, при котором точки А, В и С отображаются в точки А1, В1 и С1.

Подсказка

№1248 учебника 2013-2022 (стр. 329):

Вспомните:

  1. Что такое конус, как найти его объем.
  2. Какие плоскости называются параллельными.
  3. Что такое объем тела.
  4. Какие треугольники называются подобными.
  5. Первый признак подобия треугольников.
  6. Параллельность прямых.
  7. Теорему о соответственных углах.
  8. Как найти площадь круга.
  9. Какие отрезки называются пропорциональными.

№1248 учебника 2023-2026 (стр. 319):

Вспомните:

  1. Что такое точка.
  2. Что такое треугольник.
  3. Свойства серединного перпендикуляра к отрезку.
  4. Что такое отображение плоскости на себя.
  5. Что такое движение.

Ответ

№1248 учебника 2013-2022 (стр. 329):


№1248 учебника 2023-2026 (стр. 319):


Вернуться к содержанию учебника