Задание 1251 - ГДЗ Геометрия 7-9 класс. Атанасян. Учебник

Старая и новая редакции

Вернуться к содержанию учебника

1248 1249 1250 1251 1252 1253 1254

Вопрос

Выберите год учебника

№1251 учебника 2013-2022 (стр. 329):

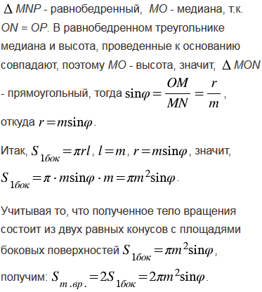
Равнобедренный треугольник, боковая сторона которого равна , а угол при основании равен , вращается вокруг основания. Найдите площадь поверхности тела, полученного при этом вращении.


№1251 учебника 2023-2026 (стр. 319):

Даны две прямые и . Постройте прямую, на которую отображается прямая при осевой симметрии с осью .

Подсказка

№1251 учебника 2013-2022 (стр. 329):

Вспомните:

  1. Какой треугольник называется равнобедренным, прямоугольным.
  2. Свойства равнобедренного треугольника.
  3. Синус острого угла прямоугольного треугольника.
  4. Что такое конус, как найти площадь его боковой поверхности.
  5. Что такое медиана, высота треугольника.

№1251 учебника 2023-2026 (стр. 319):

Вспомните:

  1. Что такое прямая.
  2. Что такое осевая симметрия.
  3. Что такое отображение плоскости на себя.
  4. Что такое движение.
  5. Как построить перпендикулярные прямые.

Ответ

№1251 учебника 2013-2022 (стр. 329):


№1251 учебника 2023-2026 (стр. 319):


Вернуться к содержанию учебника