Задание 1250 - ГДЗ Геометрия 7-9 класс. Атанасян. Учебник

Старая и новая редакции

Вернуться к содержанию учебника

1247 1248 1249 1250 1251 1252 1253

Вопрос

Выберите год учебника

№1250 учебника 2013-2022 (стр. 329):

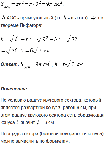
Вычислите площадь основания и высоту конуса, если разверткой его боковой поверхности является сектор, радиус которого равен 9 см, а дуга равна 1200.


№1250 учебника 2023-2026 (стр. 319):

Докажите, что два параллелограмма равны, если смежные стороны и углы между ними одного параллелограмма соответственно равны смежным сторонам и углу между ними другого параллелограмма.

Подсказка

№1250 учебника 2013-2022 (стр. 329):

Вспомните:

  1. Что такое круговой сектор, как найти его площадь.
  2. Что такое конус.
  3. Что такое круг, как найти его площадь.
  4. Какой треугольник называется прямоугольным.
  5. Теорему Пифагора.

№1250 учебника 2023-2026 (стр. 319):

Вспомните:

  1. Что такое точка.
  2. Что такое треугольник.
  3. Какие треугольники называются равными.
  4. Первый признак равенства треугольников.
  5. Какие фигуры называются равными.
  6. Что такое параллелограмм.
  7. Что такое отображение плоскости на себя.
  8. Что такое движение.
  9. Что такое наложение.

Ответ

№1250 учебника 2013-2022 (стр. 329):


№1250 учебника 2023-2026 (стр. 319):


Вернуться к содержанию учебника