Задание 1253 - ГДЗ Геометрия 7-9 класс. Атанасян. Учебник

Старая и новая редакции

Вернуться к содержанию учебника

1250 1251 1252 1253 1254 1255 1256

Вопрос

Выберите год учебника

№1253 учебника 2013-2022 (стр. 239):

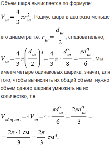
В цилиндрическую мензурку диаметром 2,5 см, наполненную водой до некоторого уровня, опускают 4 равных металлических шарика диаметром 1 см. На сколько изменится уровень воды в мензурке?


№1253 учебника 2023-2026 (стр. 319):

Какие из следующих утверждений справедливы: а) если фигуры F и F1 симметричны относительно точки О, то фигура F1 получена центральной симметрией из фигуры F; б) если фигуры F и F1 симметричны относительно прямой p, то фигура F получена осевой симметрией из фигуры F1; в) если фигура F1 получена движением плоскости из фигуры F, то F и F1 симметричны относительно некоторой прямой?

Подсказка

№1253 учебника 2013-2022 (стр. 239):

Вспомните:

  1. Что такое шар, как найти его объем.
  2. Что такое цилиндр, как найти его объем.
  3. Что такое объем тела.
  4. Что такое круг, как найти его площадь.

№1253 учебника 2023-2026 (стр. 319):

Вспомните:

  1. Что называют центральной и осевой симметриями.
  2. Что называют движением.
  3. Что называют отображением плоскости на себя.

Ответ

№1253 учебника 2013-2022 (стр. 239):


№1253 учебника 2023-2026 (стр. 319):


Вернуться к содержанию учебника