Номер 908 - ГДЗ Алгебра 7 класс. Мерзляк, Полонский. Учебник. Страница 174

Вернуться к содержанию учебника

Страница 174

905 906 907 908 909 910 911

Вопрос

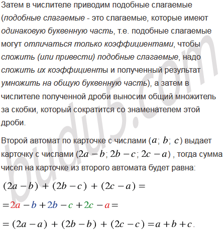
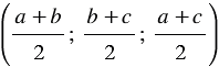
Есть два печатных автомата. Первый по карточке с числами (; ; ) выдает карточку с числами , а второй по карточке с числами (; ; ) - карточку с числами . Можно ли с помощью этих автоматов из карточки (2,8; 1,7; 16) получить карточку (1,73; 2; 0,4)?

Подсказка

Ответ


Вернуться к содержанию учебника