Номер 1071 - ГДЗ Алгебра 7 класс. Мерзляк, Полонский. Учебник. Страница 213

Вернуться к содержанию учебника

Страница 213

1068 1069 1070 1071 1072 1073 1074

Вопрос

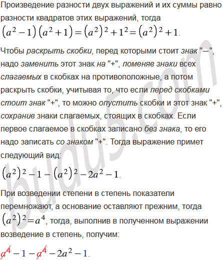
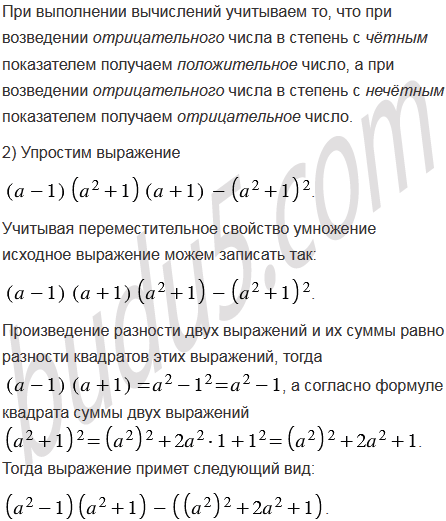
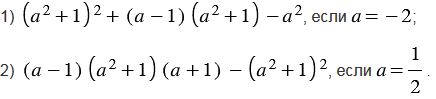
Найдите значение выражения:

Подсказка

Ответ


Вернуться к содержанию учебника