Номер 1197 - ГДЗ Алгебра 7 класс. Мерзляк, Полонский. Учебник. Страница 231

Вернуться к содержанию учебника

Страница 231

1194 1195 1196 1197 1198 1199 1200

Вопрос

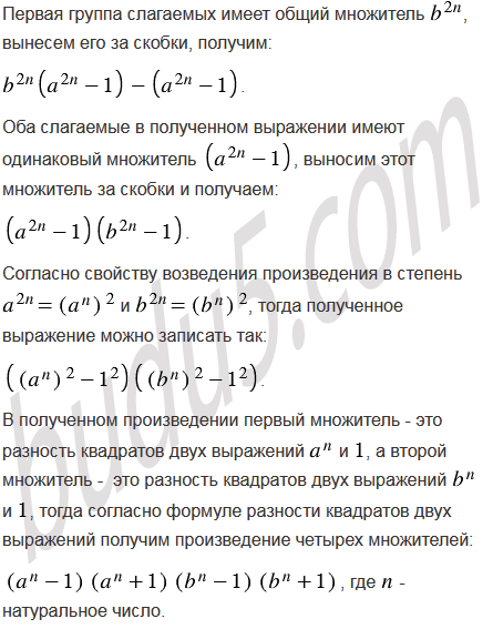
Представьте в виде произведения четырех множителей выражение:

1) ;

2) , где - натуральное число.

Подсказка

Ответ


Вернуться к содержанию учебника