Номер 1202 - ГДЗ Алгебра 7 класс. Мерзляк, Полонский. Учебник. Страница 232

Вернуться к содержанию учебника

Страница 232

1199 1200 1201 1202 1203 1204 1205

Вопрос

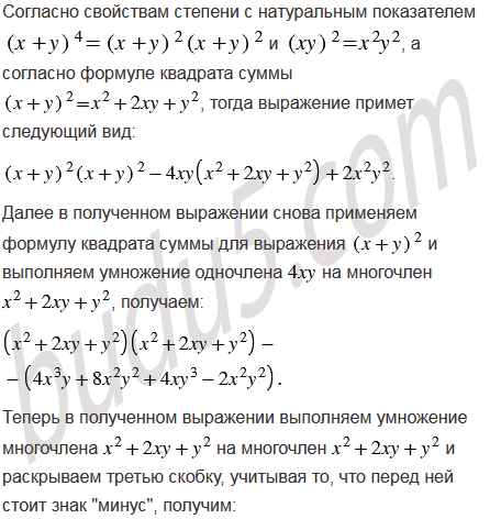
Пусть . Докажите, что:

Подсказка

Ответ


Вернуться к содержанию учебника