Номер 21 - ГДЗ Алгебра 8 класс. Мерзляк, Полонский. Учебник. Страница 9

Вернуться к содержанию учебника

Упражнения § 1. Страница 9

18 19 20 21 22 23 24

Вопрос

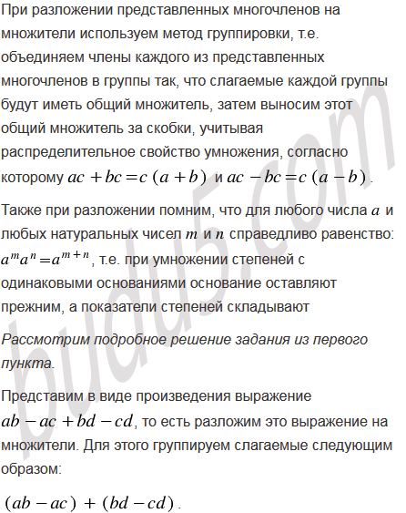
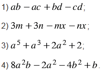
Представьте в виде произведения выражение:

Подсказка

Вспомните:

  1. Что называют многочленом.
  2. Что называют разложением многочлена на множители (способ группировки).
  3. Правила умножения рациональных чисел.
  4. Правило вычитания рациональных чисел.
  5. Какие числа называют противоположными.
  6. Степень с натуральным показателем.
  7. Свойства степени с натуральным показателем.
  8. Правила раскрытия скобок.

Ответ


Вернуться к содержанию учебника