Номер 56 - ГДЗ Алгебра 8 класс. Мерзляк, Полонский. Учебник. Страница 18

Вернуться к содержанию учебника

Упражнения § 2. Страница 18

53 54 55 56 57 58 59

Вопрос

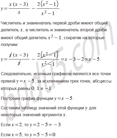
Постройте график функции:

Подсказка

Вспомните:

  1. Что называют графиком функции.
  2. Линейная функция и ее график.
  3. Какую дробь называют рациональной (допустимые значения переменных).
  4. Основное свойство рациональной дроби (сокращение дробей).
  5. Что называют одночленом.
  6. Что называют многочленом.
  7. Степень с натуральным показателем.
  8. Свойства степени с натуральным показателем.
  9. Распределительное свойство умножения.
  10. Разложение многочленов на множители.
  11. Квадрат разности двух выражений.
  12. Сложение рациональных чисел.
  13. Вычитание рациональных чисел.

Ответ


Вернуться к содержанию учебника