Номер 137 - ГДЗ Алгебра 8 класс. Мерзляк, Полонский. Учебник. Страница 31

Вернуться к содержанию учебника

Упражнения § 4. Страница 31

134 135 136 137 138 139 140

Вопрос

Верно ли утверждение, что при любом натуральном значение выражения делится нацело на 48?

Подсказка

Вспомните:

  1. Какие числа называют натуральными.
  2. Делители и кратные.
  3. Разность квадратов двух выражений.
  4. Степень с натуральным показателем.
  5. Свойства степени с натуральным показателем.
  6. Подобные слагаемые, правила раскрытия скобок.
  7. Разложение многочленов на множители.

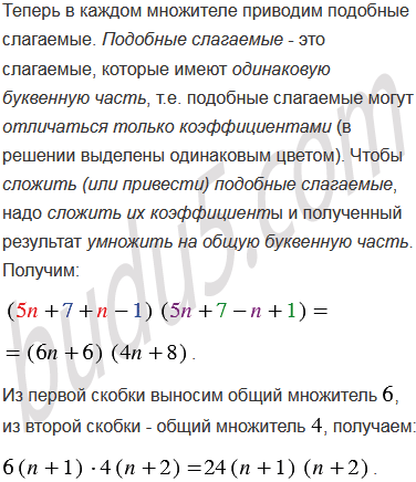
Ответ


Вернуться к содержанию учебника