Номер 215 - ГДЗ Алгебра 8 класс. Мерзляк, Полонский. Учебник. Страница 57

Вернуться к содержанию учебника

Упражнения § 7. Страница 57

212 213 214 215 216 217 218

Вопрос

Теплоход прошел 28 км против течения реки и вернулся обратно, потратив на обратный путь на 4 мин меньше. Найдите скорость теплохода в стоячей воде, если скорость течения реки равна 1 км/ч.

Подсказка

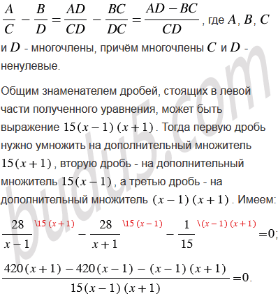
Ответ


Вернуться к содержанию учебника