Номер 216 - ГДЗ Алгебра 8 класс. Мерзляк, Полонский. Учебник. Страница 57

Вернуться к содержанию учебника

Упражнения § 7. Страница 57

213 214 215 216 217 218 219

Вопрос

Лодка прошла 6 км против течения реки и 12 км по течению, потратив на весь путь 2 ч. Найдите скорость лодки в стоячей воде, если скорость течения реки составляет 3 км/ч.

Подсказка

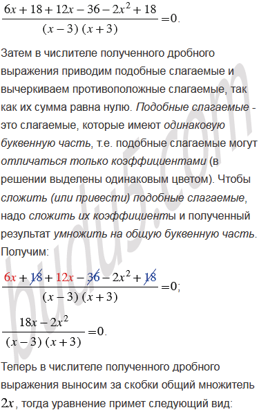
Ответ


Вернуться к содержанию учебника