Вернуться к содержанию учебника
Выберите год учебника
№365 учебника 2013-2022 (стр. 100):
Сколько сторон имеет выпуклый многоугольник, каждый угол которого равен: а) 900; б) 600; в) 1200; г) 1080?
№365 учебника 2023-2026 (стр. 105):
№365 учебника 2013-2022 (стр. 100):
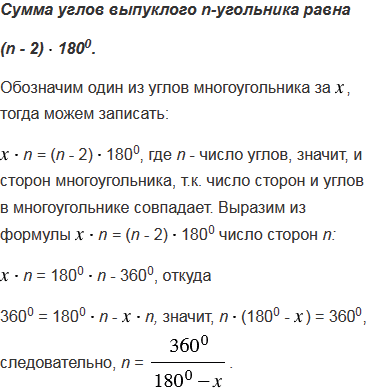
Вспомните:
№365 учебника 2023-2026 (стр. 105):
Вспомните:
№365 учебника 2013-2022 (стр. 100):



№365 учебника 2023-2026 (стр. 105):
1) Дано:
АВС - остроугольный.
Построить: окружность, вписанную в
АВС.
Решение:

2) Дано:
АВС - прямоугольный.
Построить: окружность, вписанную в
АВС.
Решение:

3) Дано:
АВС - тупоугольный.
Построить: окружность, вписанную в
АВС.
Решение:

Пояснения:
1) Строим остроугольный треугольник АВС.

Центром окружности, вписанной в треугольник является точка пересечения биссектрис этого треугольника. Строим биссектрисы треугольника АВС, три биссектрисы треугольника пересекаются в одной точке, поэтому достаточно построить две из них. Для того чтобы построить биссектрису угла А, с помощью циркуля строим окружность произвольного радиуса с центром в точке А (полностью окружность строить необязательно, смотри выделенное красным цветом). Точки пересечения данной окружности со сторонами АВ и АС обозначаем буквами Е и D. Затем строить две окружности радиуса ЕD с центрами в точках Е и D (полностью окружности строить необязательно, смотри выделенное синим и зеленым цветом). Точку пересечения данных окружностей внутри угла А обозначаем буквой У. Проводим луч АУ, который является биссектрисой угла А.

Аналогично биссектрисе угла А строим биссектрису угла С. Точку пересечения биссектрис углов А и С обозначаем буквой О.

Точка О является центром вписанной окружности. Найдем теперь радиус вписанной окружности. Проведем перпендикуляр из точки О к какой-нибудь из сторон треугольника, например, стороне АС. Для этого строим окружность с центром О так, чтобы она пересекала прямую АС в двух точках (полностью окружность строить необязательно, смотри выделенное красным цветом). Точки пересечения данной окружности с прямой АС обозначим буквами К и F. Затем строим две окружности с центрами в точках К и F, проходящие через точку О (полностью окружности строить необязательно, смотри выделенное синим и зеленым цветом). Точку пересечения данных окружностей обозначим буквой Р. Через точки О и Р проведем прямую, данная прямая будет перпендикулярна к прямой АС, т.е. ОРАС.

Точку пересечения прямых ОР и АС обозначим буквой Н, отрезок ОН будет радиусом окружности с центром О, вписанной в треугольник АВС. С помощью циркуля строим окружность с центром О радиуса ОН.

2) Для того, чтобы построить окружность, вписанную в прямоугольный треугольник АВС, выполняем все действия, которые выполняли при построении вписанной окружности в остроугольный треугольник (пункт 1).
Строим прямоугольный треугольник АВС.

Проводим биссектрису угла А (смотри п.1).

Строим биссектрису угла В (смотри п.1).

Строим прямую, перпендикулярную прямой АС и проходящую через точку О (смотри п.1).

С помощью циркуля строим окружность с центром О радиуса ОН, которая будет искомой окружностью.

3) Для того, чтобы построить окружность, вписанную в тупоугольный треугольник АВС, выполняем все действия, которые выполняли при построении вписанной окружности в остроугольный треугольник (пункт 1).
Строим тупоугольный треугольник АВС.

Проводим биссектрису угла А (смотри п.1).

Строим биссектрису угла В (смотри п.1).

Строим прямую, перпендикулярную прямой АС и проходящую через точку О (смотри п.1).

С помощью циркуля строим окружность с центром О радиуса ОН, которая будет искомой окружностью.

Вернуться к содержанию учебника