Задание 514 - ГДЗ Геометрия 7-9 класс. Атанасян. Учебник. Страница 135

Старая и новая редакции

Вернуться к содержанию учебника

511 512 513 514 515 516 517

Вопрос

Выберите год учебника

№514 учебника 2013-2022 (стр. 135):

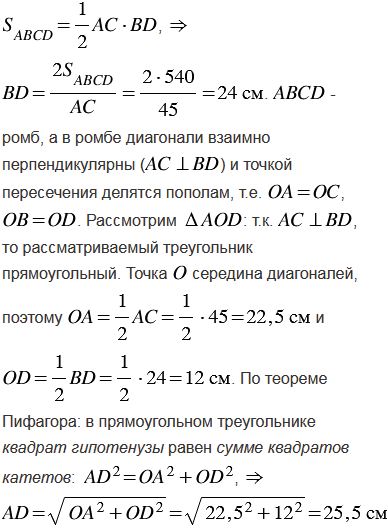
Площадь ромба равна 540 см2, а одна из его диагоналей равна 4,5 дм. Найдите расстояние от точки пересечения диагоналей до стороны ромба.


№514 учебника 2023-2026 (стр. 135):

Даны равнобедренный прямоугольный треугольник АВС с прямым углом С, катетом АС = 12 см и квадрат CDEF, такой, что две его стороны  лежат на катетах, а вершина Е - на гипотенузе треугольника. Найдите периметр квадрата.

Подсказка

№514 учебника 2013-2022 (стр. 135):

Вспомните:

  1. Что такое параллелограмм.
  2. Что такое ромб.
  3. Что такое площадь.
  4. Как вычислить площадь параллелограмма.
  5. Какой треугольник называется прямоугольным.
  6. Теорему Пифагора.

№514 учебника 2023-2026 (стр. 135):

Вспомните:

  1. Какой треугольник называется прямоугольным.
  2. Свойства прямоугольного треугольника.
  3. Какой треугольник называется равнобедренным.
  4. Свойства равнобедренного треугольника.
  5. Что такое квадрат.

Ответ

№514 учебника 2013-2022 (стр. 135):


№514 учебника 2023-2026 (стр. 135):


Вернуться к содержанию учебника