Задание 518 - ГДЗ Геометрия 7-9 класс. Атанасян. Учебник. Страница 135

Старая и новая редакции

Вернуться к содержанию учебника

515 516 517 518 519 520 521

Вопрос

Выберите год учебника

№518 учебника 2013-2022 (стр. 135):

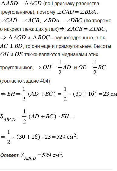
Найдите площадь равнобедренной трапеции, если: а) её меньшее основание равно 18 см, высота - 9 см и острый угол равен 450; б) её основания равны 16 см и 30 см, а диагонали взаимно перпендикулярны.


№518 учебника 2023-2026 (стр. 135):

Докажите, что прямая, проходящая через середины противоположных сторон прямоугольника, является его осью симметрии.

Подсказка

№518 учебника 2013-2022 (стр. 135):

Вспомните:

  1. Что такое трапеция.
  2. Что такое площадь.
  3. Как вычислить площадь трапеции.
  4. Что такое треугольник.
  5. Какой треугольник называется прямоугольным.
  6. Свойства прямоугольного треугольника.
  7. Какой треугольник называется равнобедренным.
  8. Свойства равнобедренного треугольника.
  9. Теорему о накрест лежащих углах.
  10. Первый признак равенства треугольников.

№518 учебника 2023-2026 (стр. 135):

Вспомните:

  1. Что такое параллелограмм.
  2. Что такое прямоугольник.
  3. Что такое середина отрезка.
  4. Что такое ось симметрии.

Ответ

№518 учебника 2013-2022 (стр. 135):


№518 учебника 2023-2026 (стр. 135):


Вернуться к содержанию учебника