Задание 519 - ГДЗ Геометрия 7-9 класс. Атанасян. Учебник. Страница 135

Старая и новая редакции

Вернуться к содержанию учебника

516 517 518 519 520 521 522

Вопрос

Выберите год учебника

№519 учебника 2013-2022 (стр. 135):

Найдите площадь равнобедренной трапеции, у которой высота равна , а диагонали взаимно перпендикулярны.


№519 учебника 2023-2026 (стр. 135):

Даны точки А, В и М. Постройте точку, симметричную точке М относительно середины отрезка АВ.

Подсказка

№519 учебника 2013-2022 (стр. 135):

Вспомните:

  1. Что такое трапеция.
  2. Что такое площадь.
  3. Как вычислить площадь трапеции.
  4. Что такое треугольник.
  5. Какой треугольник называется прямоугольным.
  6. Свойства прямоугольного треугольника.
  7. Какой треугольник называется равнобедренным.
  8. Свойства равнобедренного треугольника.
  9. Теорему о накрест лежащих углах.
  10. Первый признак равенства треугольников.

№519 учебника 2023-2026 (стр. 135):

Вспомните:

  1. Что такое отрезок.
  2. Как построить прямую, перпендикулярную данной.
  3. Какая точка называется симметричной данной относительно прямой.

Ответ

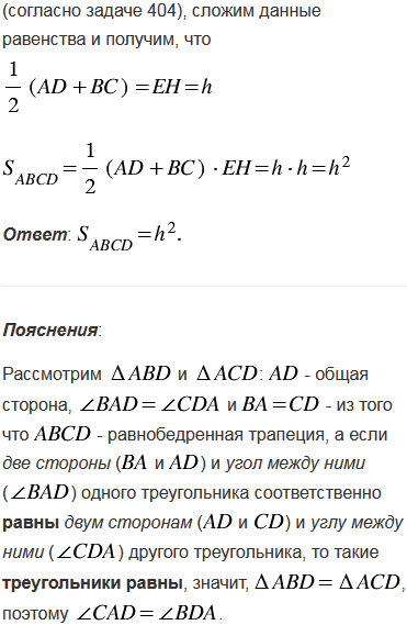
№519 учебника 2013-2022 (стр. 135):


№519 учебника 2023-2026 (стр. 135):


Вернуться к содержанию учебника