Задание 574 - ГДЗ Геометрия 7-9 класс. Атанасян. Учебник. Страница 152

Старая и новая редакции

Вернуться к содержанию учебника

571 572 573 574 575 576 577

Вопрос

Выберите год учебника

№574 учебника 2013-2022 (стр. 152):

Докажите, что: а) ; б) .


№574 учебника 2023-2026 (стр. 152):

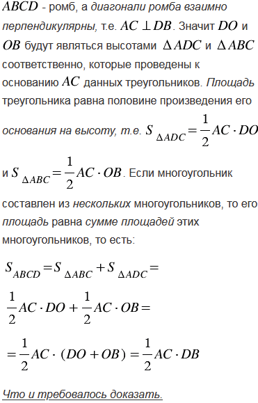
Докажите, что площадь ромба равна половине произведения его диагоналей. Вычислите площадь ромба, если его диагонали равны: а) 3,2 дм и 14 см; б) 4,6 дм и 2 дм.

Подсказка

№574 учебника 2013-2022 (стр. 152):

Вспомните:

  1. Какой треугольник называется прямоугольным.
  2. Пропорциональные отрезки в прямоугольном треугольнике.

В данной задаче использованы следующие обозначения для прямоугольного треугольника АВС с прямым углом С и высотой СН: ВС = , СА = , АВ = , СН = , АН = , НВ = .


№574 учебника 2023-2026 (стр. 152):

Вспомните:

  1. Что такое треугольник.
  2. Что такое площадь.
  3. Как найти площадь треугольника.
  4. Что такое ромб.
  5. Что такое диагональ.

Ответ

№574 учебника 2013-2022 (стр. 152):


№574 учебника 2023-2026 (стр. 152):


Вернуться к содержанию учебника