Задание 647 - ГДЗ Геометрия 7-9 класс. Атанасян. Учебник

Старая и новая редакции

Вернуться к содержанию учебника

644 645 646 647 648 649 650

Вопрос

Выберите год учебника

№647 учебника 2013-2022 (стр. 167):

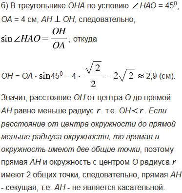
Отрезок АН - перпендикуляр, проведенный из точки А к прямой, проходящей через центр О окружности радиуса 3 см. Является ли прямая АН касательной к окружности, если а) ОА = 5 см, АН = 4 см; б) НАО = 450, ОА = 4 см; в) НАО = 300, ОА = 6 см?


№647 учебника 2023-2026 (стр. 166):

Периметр треугольника СDЕ равен 55 см. В этот треугольник вписан ромб DMFN так, что вершины М, F и N лежат соответственно на сторонах CD, CE и DE. Найдите стороны СD и DE, если СF = 8 см, EF = 12 см.

Подсказка

№647 учебника 2013-2022 (стр. 167):

Вспомните:

  1. Что такое перпендикуляр к прямой.
  2. Что такое окружность, ее элементы.
  3. Что называется касательной к окружности, признак касательной.
  4. Какой треугольник называется прямоугольным.
  5. Свойства прямоугольного треугольника.
  6. Теорему Пифагора.
  7. Синус острого угла прямоугольного треугольника.
  8. Значение синуса для угла 300.
  9. Взаимное расположение прямой и окружности.

№647 учебника 2023-2026 (стр. 166):

Вспомните:

  1. Какая фигура называется треугольником.
  2. Какой четырехугольник называется ромбом, его свойства.
  3. Что такое биссектриса треугольника.
  4. Что такое диагональ многоугольника.

Ответ

№647 учебника 2013-2022 (стр. 167):


№647 учебника 2023-2026 (стр. 166):


Вернуться к содержанию учебника