Задание 816 - ГДЗ Геометрия 7-9 класс. Атанасян. Учебник

Старая и новая редакции

Вернуться к содержанию учебника

813 814 815 816 817 818 819

Вопрос

Выберите год учебника

№816 учебника 2013-2022 (стр. 211):

В равнобедренном треугольнике АВС с основанием АС проведена биссектриса АD. Прямая, проведенная через точку D перпендикулярно к АD, пересекает АС в точке Е. Точки М и К - основания перпендикуляров, проведенных из точек В и D к прямой АС. Найдите МК, если АЕ = .


№816 учебника 2023-2026 (стр. 213):

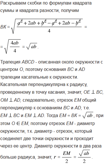
В трапецию с основаниями и можно вписать окружность и около этой трапеции можно описать окружность. Найдите радиус вписанной окружности.

Подсказка

№816 учебника 2013-2022 (стр. 211):

Вспомните:

  1. Какой треугольник называется равнобедренным.
  2. Свойства равнобедренного треугольника.
  3. Признак равнобедренного треугольника.
  4. Что такое биссектриса треугольника.
  5. Что такое прямая.
  6. Какие прямые называются перпендикулярными.
  7. Что такое основание перпендикуляра.
  8. Какой треугольник называется прямоугольным.
  9. Признаки равенства прямоугольных треугольников.
  10. Какая точка называется серединой отрезка.
  11. Какие прямые называются параллельными.
  12. Теорему о накрест лежащих углах.
  13. Теорему о соответственных углах.
  14. Какой четырехугольник называется параллелограммом, его свойства.

№816 учебника 2023-2026 (стр. 213):

Вспомните:

  1. Какой четырехугольник называется трапецией.
  2. Какая окружность называется вписанной, какая описанной.
  3. Какая трапеция называется равнобедренной.
  4. Что такое высота трапеции.
  5. Какой треугольник называется прямоугольным.
  6. Признаки равенства прямоугольных треугольников.
  7. Теорему Пифагора.
  8. Какая прямая называется касательной, ее свойство.

Ответ

№816 учебника 2013-2022 (стр. 211):


№816 учебника 2023-2026 (стр. 213):


Вернуться к содержанию учебника