Задание 821 - ГДЗ Геометрия 7-9 класс. Атанасян. Учебник

Старая и новая редакции

Вернуться к содержанию учебника

818 819 820 821 822 823 824

Вопрос

Выберите год учебника

№821 учебника 2013-2022 (стр. 211):

При пересечении биссектрис всех углов прямоугольника образовался четырехугольник. Докажите, что этот четырехугольник - квадрат.


№821 учебника 2023-2026 (стр. 213):

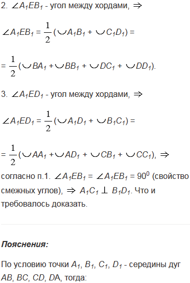
В окружность вписан четырёхугольник ABCD. Точки A1, B1, C1, D1 являются серединами дуг AB, ВC, CD, DA. Докажите, что прямые A1C1 и B1D1 перпендикулярны.

Подсказка

№821 учебника 2013-2022 (стр. 211):

Вспомните:

  1. Что такое биссектриса угла.
  2. Какой четырехугольник называется прямоугольником, какой квадратом, какой параллелограммом.
  3. Какой треугольник называется равнобедренным.
  4. Признак равнобедренного треугольника.
  5. Второй признак равенства треугольников.
  6. Какие треугольники называются равными.
  7. Какие стороны многоугольника называются смежными.

№821 учебника 2023-2026 (стр. 213):

Вспомните:

  1. Свойство вписанного четырехугольника.
  2. Какие прямые называют перпендикулярными.
  3. Углы, образованные хордами окружности.
  4. Свойство смежных углов.

Ответ

№821 учебника 2013-2022 (стр. 211):


№821 учебника 2023-2026 (стр. 213):


Вернуться к содержанию учебника