Задание 868 - ГДЗ Геометрия 7-9 класс. Атанасян. Учебник

Старая и новая редакции

Вернуться к содержанию учебника

865 866 867 868 869 870 871

Вопрос

Выберите год учебника

№868 учебника 2013-2022 (стр. 216):

Через вершину А параллелограмма АВСD проведена прямая, пересекающая прямые ВD, СD и ВС соответственно в точках М, N и Р. Докажите, что отрезок АМ является средним пропорциональным между МN и МР.


№868 учебника 2023-2026 (стр. 218):

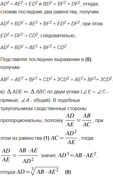
Из вершины прямого угла С прямоугольного треугольника АВС проведен перпендикуляр СD к гипотенузе, а из точки D - перпендикуляры и DF к катетам АС и ВС. Докажите, что:

а) СD3 = АВАЕВF;

б) АЕ2 + ВF2 + 3СD2 =АВ2;

в) .

Подсказка

№868 учебника 2013-2022 (стр. 216):

Вспомните:

  1. Какой четырехугольник называется параллелограммом.
  2. Что такое прямая, отрезок.
  3. Что такое среднее пропорциональное между двумя отрезками.
  4. Какие треугольники называются подобными.
  5. Первый признак подобия треугольников.
  6. Какие отрезки называются пропорциональными.
  7. Теорему о накрест лежащих углах.
  8. Какие углы называются вертикальными.

№868 учебника 2023-2026 (стр. 218):

Вспомните:

  1. Какой треугольник называется прямоугольным.
  2. Что такое перпендикуляр к прямой.
  3. Среднее пропорциональное двух отрезков.
  4. Теорему Пифагора.
  5. Какие отрезки называются пропорциональными.
  6. Какие треугольники называются подобными.
  7. Первый признак подобия треугольников.

Ответ

№868 учебника 2013-2022 (стр. 216):


№868 учебника 2023-2026 (стр. 218):


Вернуться к содержанию учебника