Задание 1029 - ГДЗ Геометрия 7-9 класс. Атанасян. Учебник

Старая и новая редакции

Вернуться к содержанию учебника

1026 1027 1028 1029 1030 1031 1032

Вопрос

Выберите год учебника

№1029 учебника 2013-2022 (стр. 258):

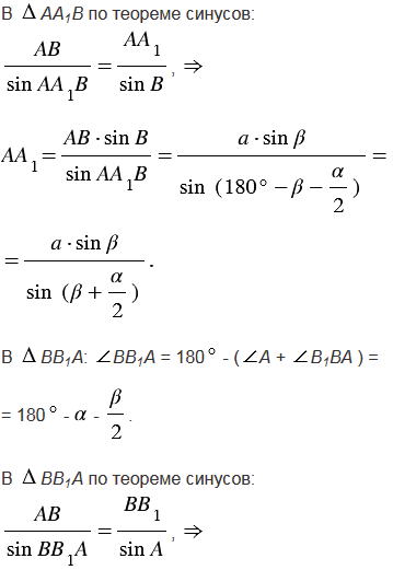
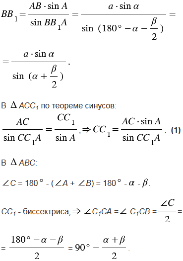
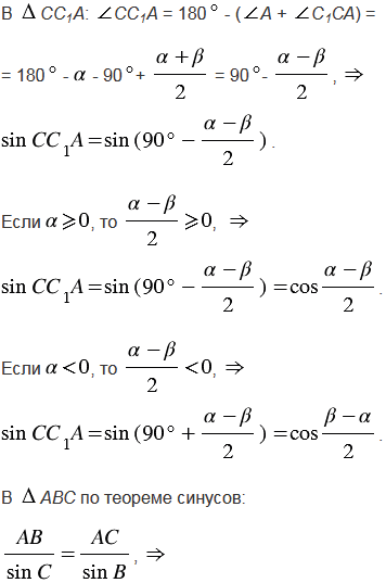
Найдите биссектрисы треугольника, если одна из его сторон равна , а прилежащие к этой стороне углы и .


№1029 учебника 2023-2026 (стр. 257):

Найдите медиану АМ треугольника АВС, вершины которого имеют координаты: А(0; 1), В(1; -4), С(5; 2).

Подсказка

№1029 учебника 2013-2022 (стр. 258):

Вспомните:

  1. Что такое треугольник.
  2. Что такое биссектриса треугольника.
  3. Теорему синусов.
  4. Теорему о сумме углов треугольника.
  5. Формулы приведения.

№1029 учебника 2023-2026 (стр. 257):

Вспомните:

  1. Какая фигура называется треугольником.
  2. Что такое медиана треугольника.
  3. Как найти координаты середины отрезка и расстояние между точками, зная их координаты.

Ответ

№1029 учебника 2013-2022 (стр. 258):


№1029 учебника 2023-2026 (стр. 257):


Вернуться к содержанию учебника