Вернуться к содержанию учебника
Выберите год учебника
№1025 учебника 2013-2022 (стр. 257):
С помощью теорем синусов и косинусов решите треугольник АВС, если:
а)
А = 600,
В = 400,
= 14;
б)
А = 300,
С = 750,
= 4,5;
в)
А = 800,
= 16,
= 10;
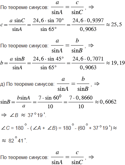
г)
В = 450,
С = 700,
= 24,6;
д)
А = 600,
= 10,
= 7;
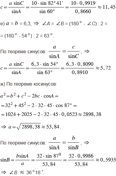
е)
= 6,3,
= 6,3,
С = 540;
ж)
= 32,
= 45,
А = 870;
з)
= 14,
= 18,
= 20;
и)
= 6,
= 7,3,
= 4,8.
№1025 учебника 2023-2024 (стр. 257):
Найдите длины векторов: 
.
№1025 учебника 2013-2022 (стр. 257):
Вспомните:
№1025 учебника 2023-2024 (стр. 257):
Вспомните:
Вернуться к содержанию учебника