Задание 20. Вопросы для повторения к главе XII - ГДЗ Геометрия 7-9 класс. Атанасян. Учебник. Страница 291

Старая и новая редакции

Вернуться к содержанию учебника

Вопросы для повторения к главе XII. Страница 291

17 18 19 20 21 22 1

Вопрос

№20 учебника 2023-2026 (стр. 291):

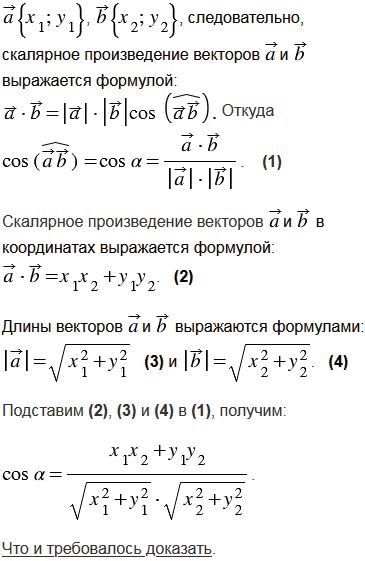
Выведите формулу, выражающую косинус угла между ненулевыми векторами через их координаты.

Подсказка

№20 учебника 2023-2026 (стр. 291):

Вспомните:

  1. Что такое вектор.
  2. Что такое косинус угла.
  3. Координаты вектора.
  4. Что такое скалярное произведение векторов.
  5. Что такое скалярное произведение векторов в координатах.
  6. Как найти длину вектора.
  7. Формула косинуса угла между ненулевыми векторами через их координаты.

Ответ

№20 учебника 2023-2026 (стр. 291):


Вернуться к содержанию учебника