Задание 1166 - ГДЗ Геометрия 7-9 класс. Атанасян. Учебник

Старая и новая редакции

Вернуться к содержанию учебника

1163 1164 1165 1166 1167 1168 1169

Вопрос

Выберите год учебника

№1166 учебника 2013-2022 (стр. 296):

Постройте отрезок А1В1, который получается из данного отрезка АВ поворотом вокруг данного центра О: а) на 1200 по часовой стрелке; б) на 750 против часовой стрелки; в) на 1800.


№1166 учебника 2023-2026 (стр. 293):

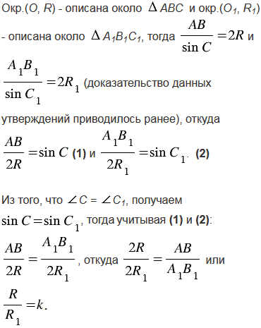
Докажите, что коэффициент подобия двух подобных треугольников равен отношению радиусов окружностей:

а) описанных около треугольников;

б) вписанных в эти треугольники.

Подсказка

№1166 учебника 2013-2022 (стр. 296):

Вспомните:

  1. Что такое отрезок.
  2. Что такое поворот.
  3. Как построить угол с помощью транспортира.
  4. Как построить отрезок, равный данному.
  5. Что такое луч.

№1166 учебника 2023-2026 (стр. 293):

Вспомните:

  1. Что такое треугольник.
  2. Какие треугольники называются подобными.
  3. Какая окружность называется вписанной, какая описанной.
  4. Первый признак подобия треугольников.
  5. Отношение площадей подобных треугольников.
  6. Свойство касательных.
  7. Что такое высота треугольника.
  8. Как найти площадь треугольника.

Ответ

№1166 учебника 2013-2022 (стр. 296):


№1166 учебника 2023-2026 (стр. 293):


Вернуться к содержанию учебника