Задание 1214 - ГДЗ Геометрия 7-9 класс. Атанасян. Учебник

Старая и новая редакции

Вернуться к содержанию учебника

1211 1212 1213 1214 1215 1216 1217

Вопрос

Выберите год учебника

№1214 учебника 2013-2022 (стр. 323):

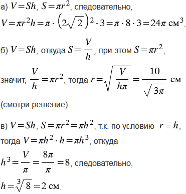
Пусть V, r и h - соответственно объем, радиус и высота цилиндра. Найдите: а) V, если r = см, h = 3 см; б) r, если V = 120 см3, h = 3,6 см; в) h, если r = h, V = 8см3.


№1214 учебника 2023-2026 (стр. 309):

Из круга радиуса r вырезан квадрат, вписанный в окружность, которая ограничивает круг. Найдите площадь оставшейся части круга.

Подсказка

№1214 учебника 2013-2022 (стр. 323):

Вспомните:

  1. Что такое цилиндр, как найти его объем.
  2. Что такое объем тела.
  3. Что такое круг, как найти его площадь.

№1214 учебника 2023-2026 (стр. 309):

Вспомните:

  1. Что такое квадрат.
  2. Как вычислить площадь квадрата.
  3. Что такое окружность и круг.
  4. Какую окружность называют описанной.
  5. Как вычислить площадь круга.
  6. Формулы для вычисления площади правильного многоугольника, его стороны и радиуса вписанной окружности.

Ответ

№1214 учебника 2013-2022 (стр. 323):


№1214 учебника 2023-2026 (стр. 309):


Вернуться к содержанию учебника