Задание 1220 - ГДЗ Геометрия 7-9 класс. Атанасян. Учебник

Старая и новая редакции

Вернуться к содержанию учебника

1217 1218 1219 1220 1221 1222 1223

Вопрос

Выберите год учебника

№1220 учебника 2013-2022 (стр. 325):

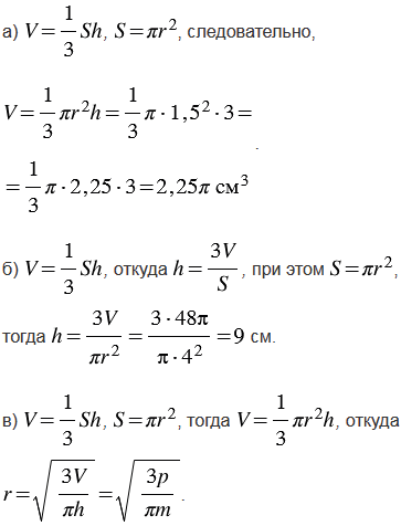
Пусть h, r и V - соответственно высота, радиус основания и объем конуса. Найдите: а) V, если h = 3 см, r = 1,5 см; б) h, если r = 4 см, V = 48 см3; в) r, если h = m, V = р.


№1220 учебника 2023-2026 (стр. 310):

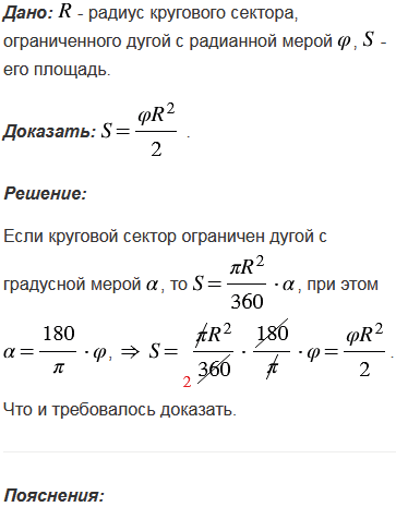
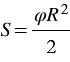
Докажите, что площадь кругового сектора радиуса  , ограниченного дугой с радианной мерой  , вычисляется по формуле  .

Подсказка

№1220 учебника 2013-2022 (стр. 325):

Вспомните:

  1. Что такое конус, как найти его объем.
  2. Что такое объем тела.
  3. Как найти площадь круга.

№1220 учебника 2023-2026 (стр. 310):

Вспомните:

  1. Как найти площадь кругового сектора.
  2. Связь радианной и градусной меры угла.

Ответ

№1220 учебника 2013-2022 (стр. 325):


№1220 учебника 2023-2026 (стр. 310):


Вернуться к содержанию учебника