Задание 1371 - ГДЗ Геометрия 7-9 класс. Атанасян. Учебник. Страница 359

Старая и новая редакции

Вернуться к содержанию учебника

1368 1369 1370 1371 1372 1373 1374

Вопрос

№1371 учебника 2023-2026 (стр. 359):

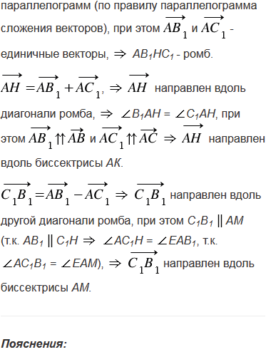
Дан треугольник АВС. Докажите, что вектор направлен вдоль биссектрисы угла А, а вектор - вдоль биссектрисы внешнего угла при вершине А.

Подсказка

№1371 учебника 2023-2026 (стр. 359):

Вспомните:

  1. Какая фигура называется треугольником.
  2. Что такое вектор.
  3. Что такое биссектриса угла.
  4. Какой угол называется внешним углом треугольника.
  5. Какие прямые называются параллельными.
  6. Признаки параллельности двух прямых.
  7. Теорему о соответственных углах.
  8. Какой четырехугольник называется параллелограммом, какой ромбом.
  9. Сложение двух векторов.
  10. Вычитание векторов.
  11. Правило параллелограмма сложения двух векторов.

Ответ

№1371 учебника 2023-2026 (стр. 359):


Вернуться к содержанию учебника