Задание 1381 - ГДЗ Геометрия 7-9 класс. Атанасян. Учебник. Страница 360

Старая и новая редакции

Вернуться к содержанию учебника

1378 1379 1380 1381 1382 1383 1384

Вопрос

№1381 учебника 2023-2026 (стр. 360):

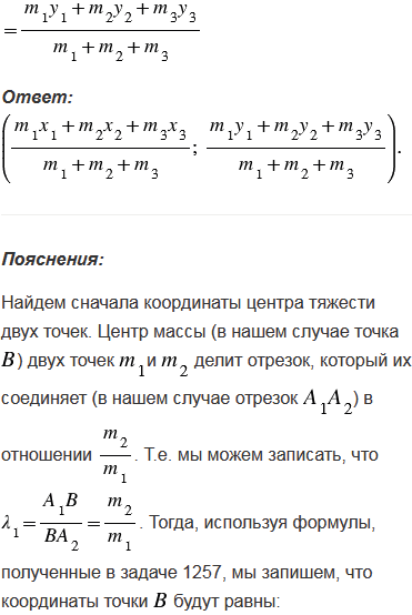
Найдите координаты центра тяжести системы трёх масс m1, m2 и m3, сосредоточенных соответственно в точках A1(x1; y1), А2(x2; y2), А3(x3; y3).

Подсказка

№1381 учебника 2023-2026 (стр. 360):

Вспомните:

  1. Что такое отрезок.
  2. Что такое отношение.
  3. Что такое координаты точки.

Ответ

№1381 учебника 2023-2026 (стр. 360):


Вернуться к содержанию учебника