Вернуться к содержанию учебника
Выберите год учебника
№344 учебника 2023-2026 (стр. 86):
Из бака емкостью 20 л, заполненного водой (рис. 62) через открытый кран равномерно вытекает вода со скоростью 2 л в минуту. Через кран может вытечь 0,9 всего объема воды в баке, так как кран расположен выше дна бака. Объем воды
(в литрах) в баке зависит от времени
(в минутах), когда кран открыт. Задайте зависимость
от
аналитически, если известно, что кран был открыт в течение 12 мин.
№344 учебника 2013-2022 (стр. 87):
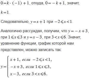
На рисунке 51 изображён график функции, область определения, область определения которой есть множество значений
, таких, что \(-2\le {x} \le6\). Задайте эту функцию аналитически.

Рис. 51
№344 учебника 2023-2026 (стр. 86):
Вспомните:
№344 учебника 2013-2022 (стр. 87):
Вспомните:
Вернуться к содержанию учебника