Задание 1215 - ГДЗ Геометрия 7-9 класс. Атанасян. Учебник

Старая и новая редакции

Вернуться к содержанию учебника

1213 1214 1215 1215 1216 1217 1218

Вопрос

Выберите год учебника

№1215 учебника 2013-2022 (стр. 323):

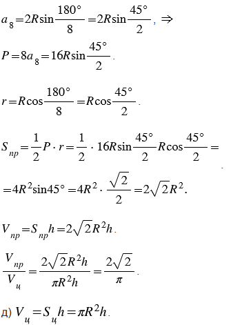
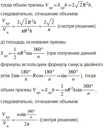
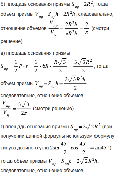
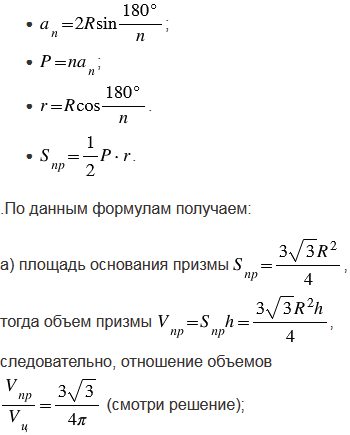
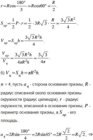
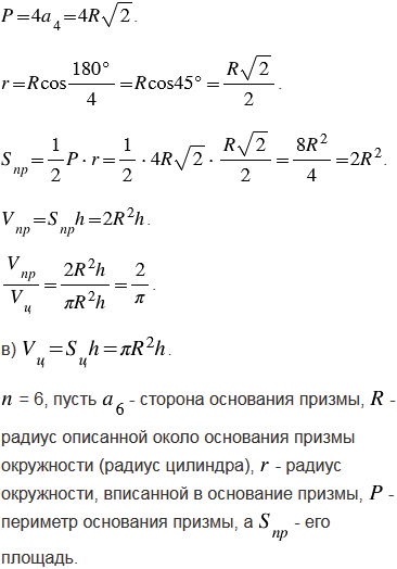
В цилиндр вписана правильная - угольная призма (т.е. основания призмы вписаны в основания цилиндра). Найдите отношение объемов призмы и цилиндра, если: а) = 3; б) = 4; в) = 6; г) = 8; д) - произвольное натуральное число.


№1215 учебника 2023-2024 (стр. 309):

На мишени имеются четыре окружности с общим центром, радиусы которых равны 1, 2, 3 и 4. Найдите площадь наименьшего круга, а также площадь каждого из трёх колец мишени.

Подсказка

№1215 учебника 2013-2022 (стр. 323):

Вспомните:

  1. Что такое цилиндр, как найти его объем.
  2. Что такое призма, какая призма называется правильной, как найти ее объем.
  3. Какой многоугольник называется правильным.
  4. Какая окружность называется описанной около правильного многоугольника, какая вписанной в него.
  5. Формулы для вычисления площади правильного многоугольника, его стороны и радиуса вписанной окружности.
  6. Значения синуса и косинуса для углов 300, 450, 600.

№1215 учебника 2023-2024 (стр. 309):

Вспомните, что такое круг и как вычислить площадь круга.

Ответ

№1215 учебника 2013-2022 (стр. 323):


№1215 учебника 2023-2024 (стр. 309):


Вернуться к содержанию учебника