Задание 1249 - ГДЗ Геометрия 7-9 класс. Атанасян. Учебник

Старая и новая редакции

Вернуться к содержанию учебника

1247 1248 1249 1249 1250 1251 1252

Вопрос

Выберите год учебника

№1249 учебника 2013-2022 (стр. 329):

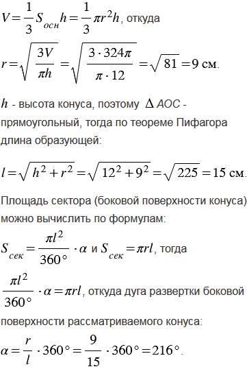
Высота конуса равна 12 см, а его объем равен 324 см3. Найдите дугу развертки боковой поверхности этого конуса.


№1249 учебника 2023-2024 (стр. 319):

В треугольниках АВС и А1В1С1  АВ=А1В1, АС=А1С1, ВС=В1С1. Докажите, что существует движение при котором точки А, В и С отображаются в точки А1, В1 и С1, и притом только одно.

Подсказка

№1249 учебника 2013-2022 (стр. 329):

Вспомните:

  1. Что такое конус, как найти его объем, площадь боковой развертки.
  2. Как найти площадь круга.
  3. Какой треугольник называется прямоугольным.
  4. Теорему Пифагора.

№1249 учебника 2023-2024 (стр. 319):

Вспомните:

  1. Что такое точка.
  2. Что такое треугольник.
  3. Что такое отображение плоскости на себя.
  4. Что такое движение.

Ответ

№1249 учебника 2013-2022 (стр. 329):


№1249 учебника 2023-2024 (стр. 319):

Решение приведено в учебнике.


Вернуться к содержанию учебника