Номер 125 - ГДЗ Алгебра 8 класс. Мерзляк, Полонский. Учебник. Страница 30

Вернуться к содержанию учебника

Упражнения § 4. Страница 30

122 123 124 125 126 127 128

Вопрос

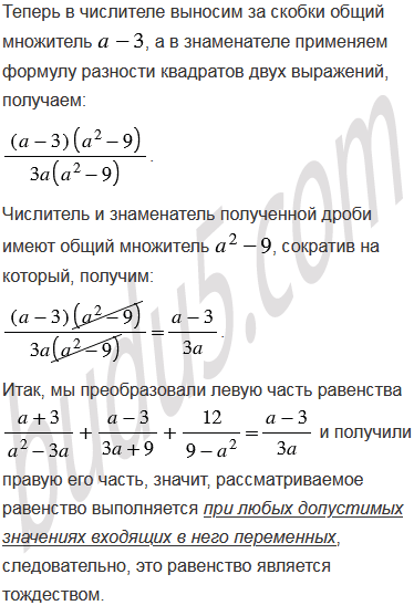
Докажите тождество:

Подсказка

Вспомните:

  1. Что называют тождеством.
  2. Какую дробь называют рациональной.
  3. Что называют одночленом.
  4. Что называют многочленом.
  5. Сложение и вычитание рациональных дробей с разными знаменателями.
  6. Сложение и вычитание рациональных дробей с одинаковыми знаменателями.
  7. Подобные слагаемые, правила раскрытия скобок.
  8. Степень с натуральным показателем.
  9. Свойства степени с натуральным показателем.
  10. Распределительное свойство умножения.
  11. Разложение многочленов на множители.
  12. Умножение одночлена на многочлен.
  13. Разность квадратов двух выражений.
  14. Квадрат суммы и квадрат разности двух выражений.
  15. Противоположные числа.
  16. Правила сложения рациональных чисел.
  17. Правило вычитания рациональных чисел.

Ответ


Вернуться к содержанию учебника